Copyright © 2017 四川众森同越科技有限公司 All rights reserved. 蜀ICP备13020921号











































































































一、方案背景
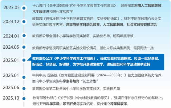
2025年发布的《中小学科学教育工作指南》,全文27次提及实验(实践)相关内容,并明确紧扣探究实践强化实验教学。首次提出“开拓生成式人工智能大模型在科学教学中应用的新场景”。
2025年6月教育部教育技术与资源发展中心通知,遴选“央馆AI科学实验”高质量应用试点区、试点校。要求建设并不断壮大应用数字化实验器材、AI工具等开展实验教学的优质师资队伍,开足开好小学科学实验课程。
未来科学研究的趋势是数字化和智能化,中小学更应率先开展,沃土生根。
二、现状分析
1.系统调研发现,科学教师不足、背景欠匹配、兼任占比过高是实验教学的艰巨挑战。
2.高质量实验教学是一项系统工程,需要课程、环境、教师与技术匹配融合解决复杂挑战。
三、方案架构
1.课程模块
2.硬件模块
3.软件模块
四、建设总览
优化实验教学环境,助力数智时代新质创新人才的早期培养。
五、参考预算
需根据具体建设配置目标而定。
Copyright © 2017 四川众森同越科技有限公司 All rights reserved. 蜀ICP备13020921号